我们偶尔会在疲劳时,感觉眼前的物体出现了重影。但如果这种情况频繁发生,就绝不是“休息一下”那么简单了。重影,医学上称为 “复视” ,是视觉系统向我们发出的一个重要警报信号。

一、重影的本质:双眼协作的“系统崩溃”
要理解重影,首先要明白我们是如何通过两只眼睛看到一个立体世界的。
单眼成像:每只眼睛就像一台独立的摄像机,分别捕捉到一个稍有不同的二维图像。
大脑融合:这两个图像通过视神经传输到大脑的视觉中枢。大脑像一个超级计算机,将这两个图像精确地重叠、融合在一起,最终生成一个具有深度和立体感的单一三维世界。
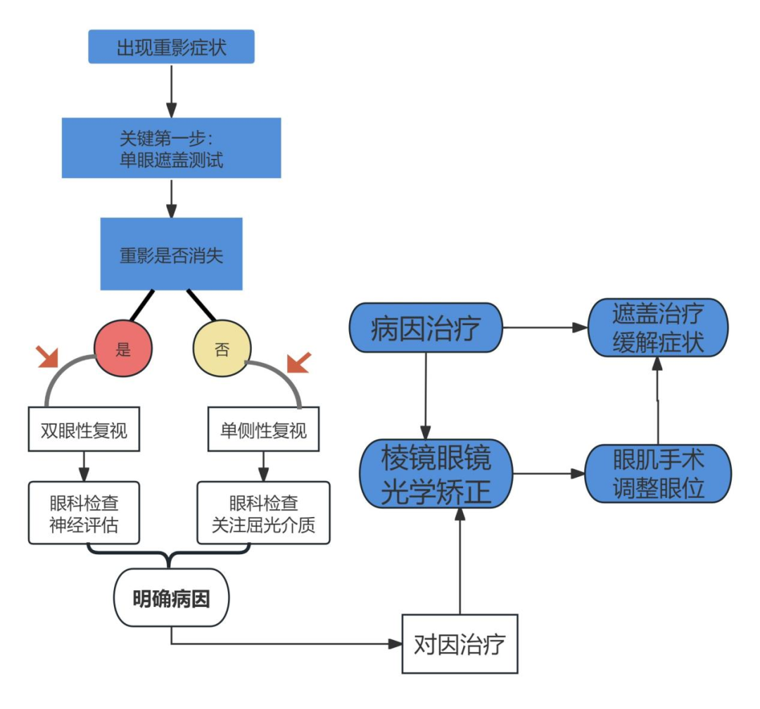
重影的根本原因,就在于这个精密系统的某个环节出了故障,导致大脑无法将两只眼睛看到的图像合二为一。这里有一个简单的自测方法,可以帮助你初步判断重影的性质:遮住一只眼。

结果判断:
如果重影立刻消失了 → 你很可能患有的是 “双眼性复视” 。
如果重影依然存在,即使遮住一只眼也能看到一个物体有两个影子 → 这很可能是 “单眼性复视” 。
这个简单的测试是向医生描述病情时至关重要的信息。
二、两种不同的重影,指向不同的“故障点”
1.双眼性复视:协调出了问题
这是最常见、也通常更需要警惕的类型。问题不出在眼睛本身,而出在控制眼球运动的“团队协作” 上。
核心原理:
我们的每只眼球都由六条精致的肌肉控制,它们像木偶的提线一样,由大脑神经精准指挥,确保双眼能同步转动、对准同一目标。一旦这个系统失调,双眼看到的图像就无法落在视网膜的对应点上,大脑就无法融合,从而产生重影。
常见“元凶”:
丨神经损伤:
这是最需要警惕的原因。控制眼肌的动眼神经、滑车神经、外展神经任何一条受损,都可能导致眼肌麻痹。常见病因包括:
脑卒中、脑动脉瘤
糖尿病、高血压引起的神经滋养血管病变
头部外伤
脑肿瘤压迫
丨肌肉本身疾病:
甲状腺相关眼病:眼部肌肉肥厚、纤维化,导致眼球活动受限。
重症肌无力:一种神经肌肉接头疾病,肌肉容易疲劳,可能导致间歇性或持续性的重影。
全身性疾病:如多发性硬化症。
2.单眼性复视:镜头本身花了
这种情况相对少见,问题出在光线进入单只眼睛并在视网膜上聚焦的过程中,可以理解为这台“摄像机”的镜头或传感器出了问题。
核心原理:
眼内的屈光介质(如角膜、晶状体)不再均匀透明,导致光线被分散成多条路径,在视网膜上形成多个像。
常见“元凶”:
白内障:晶状体混浊,是导致单眼重影最常见的原因。
角膜问题:如圆锥角膜、角膜瘢痕、严重的散光。
干眼症:严重的泪膜不稳定会偶尔导致光线散射,引起暂时的视觉模糊或重影。
视网膜疾病:某些黄斑部病变也可能导致成像变形或重叠。
三、应对重影:一张清晰的就诊路线图
当出现持续或反复的重影时,请务必寻求专业医疗帮助。下图清晰地展示了从诊断到治疗的全过程:

对于突发性的重影,尤其是伴随言语不清、肢体麻木无力、剧烈头痛、面部下垂等症状时,必须立即就医,这可能是脑卒中等急重症的征兆。
结语:
重影,绝不是可以掉以轻心的“小毛病”。它是视觉系统乃至神经系统发出的“求救信号”。理解它的类型和成因,能帮助您更准确地向医生描述病情,从而更快地找到问题的根源,守护好您的视觉健康和全身健康。
免责声明:本文为科普教育,不能替代专业医疗诊断和治疗。该等信息不能以任何方式取代专业的医疗指导,也不应被视为诊疗建议,具体方案请务必遵从眼科医生的指导
图片版权声明:本文配图主要来源网络,如有侵权请联系删除